您好,欢迎来到唐山职业教育网! 客服热线:400-8088-566
公告
教职成函〔2024〕2号
各省、自治区、直辖市教育厅(教委)、党委宣传部、网信办、人力资源社会保障厅(局)、工业和信息化主管部门、农业农村(农牧)厅(局、委)、国资委、总工会、团委、中华职业教育社,各计划单列市教育局、党委宣传部、网信办、人力资源社会保障局、工业和信息化主管部门、农业农村(农牧)局、国资委、总工会、团委,新疆生产建设兵团教育局、党委宣传部、网信办、人力资源社会保障局、工业和信息化局、农业农村局、国资委、团委,有关单位:
2024年是中华人民共和国成立75周年,是实现“十四五”规划目标任务的关键一年。为全面贯彻落实党的二十大精神,在教育强国建设中开创职业教育新局面、塑造新赛道,依照《中华人民共和国职业教育法》(以下简称职业教育法)有关规定,现就办好2024年职业教育活动周有关事宜通知如下。
一、总体要求
以习近平新时代中国特色社会主义思想为指导,深入贯彻落实习近平总书记关于职业教育的重要讲话和重要指示批示精神;全面落实立德树人根本任务,大力培养高素质技能人才,助力发展新质生产力,支撑中国式现代化;宣传现代职业教育体系建设改革成效,展示职业教育服务国家战略需求和区域经济社会发展成果;倡导技能文明,弘扬劳动光荣、技能宝贵、创造伟大的时代风尚;发挥典型、示范带动作用,凝聚各方力量,营造关心支持职业教育的良好氛围。要坚持“高位推动、主体多元,凝聚共识形成合力;职普融通、场景丰富,下沉基层亲民乐见;开放融合、人人参与,充分展现青春风采;绿色节俭、安全可控,确保活动平稳有序”的基本原则。
二、时间
2024年5月12日至5月18日。
三、主题
一技在手,一生无忧。
各地可根据主题,设置具有地方特色的分主题。
四、主要活动
(一)全国层面活动
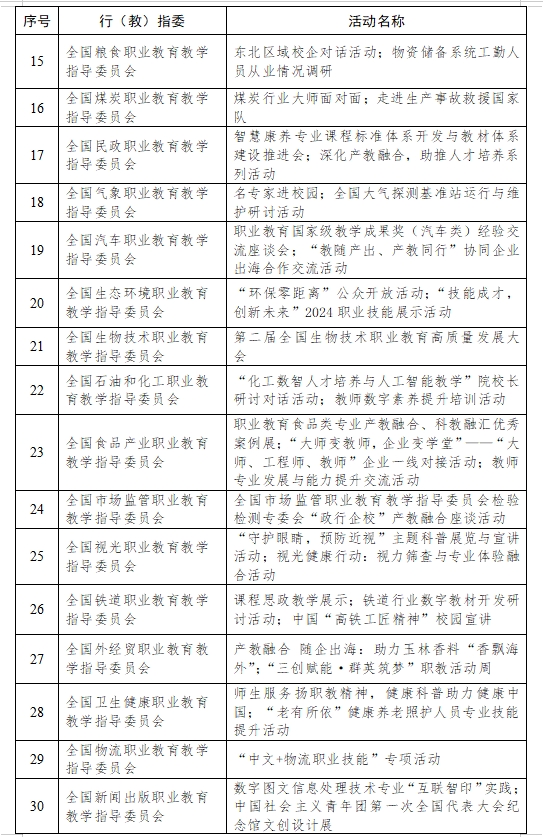
教育部等十部门分别在本系统内牵头组织开展若干项全国性活动(活动清单见附件1)。教育部行业职业教育教学指导委员会工作办公室组织全国行业职业教育教学指导委员会〔以下简称行(教)指委〕结合行业特点,精心设计打造行业领域内全国性活动,深化产教融合校企合作、聚合行业企业资源。各行(教)指委特色活动清单见附件2。
教育部将综合考虑各地职业教育改革发展情况和活动周总体设计,选取活动内涵丰富、形式新颖、具有鲜明地方特色的地区作为“年度推介省份(城市)”,组织协调中央有关媒体和相关部门赴当地观摩调研指导、广泛宣传。
(二)地方性活动
1.持续做好常规性活动。各地要确保活动周期间“天天有活动、处处有看点、人人有收获”,通过“四开放”(开放企业、开放校园、开放院所、开放赛场)、“三贴近”(贴近社会、贴近生活、贴近群众)、“两走进”(走进社区、走进乡村)等,因地制宜面向社会公众开展职业技能展演、互动体验、社区服务、招生咨询等活动,鼓励职业学校、公共实训基地、职业技能培训学校邀请中小学生及家长、有就业和参加职业教育培训需求的劳动者参观校园和实训场所等。支持职业学校组织师生进企业、进工厂,组织大国工匠、能工巧匠进校园与职业学校师生进行交流。鼓励充分利用现代信息技术,举办“云上活动周”“线上逛校园”“网上开放日”等活动。支持各地设立“职业教育活动月”。
2.精心打造特色亮点活动。各地要做好活动周回顾与总结,聚焦主题,做好统筹规划,汇聚各联办部门资源优势,形成工作合力,策划实施系列具有含金量、辨识度、影响力的重磅活动(地方性活动参考清单见附件3)。
3.指导学校开展好活动。各地教育行政部门要指导本地区学校,根据活动周主题、本地重点活动等,认真组织好校级活动。要围绕学校在高素质技能人才培养和职普融通、产教融合、科教融汇方面的亮点特色,结合典型人物、典型经验和典型事迹,深度挖掘案例闪光点,开展形式多样的宣传活动,激励更多年轻人走技能成才、技能报国之路。
五、宣传重点
(一)职业教育方针政策及法律法规。聚焦职业教育改革发展的政策举措、法律法规及战略规划,宣传贯彻落实习近平总书记重要指示批示精神、党中央关于职业教育改革发展决策部署、职业教育法取得的重要成果。
(二)职业教育重点任务推进情况及成果。围绕数字化战略行动、“一体两翼”布局、教学关键要素改革、“职教出海”等重点任务推进情况,形成一批具有宣传示范意义的职业教育重点任务先进样板。
(三)职业教育支撑经济社会发展成效。结合职业教育对国家重大战略和区域经济社会发展的重要支撑作用,宣传职业教育在服务区域产业升级、助力乡村振兴、促进共同富裕、增进人民福祉等方面的成果和典型案例。
(四)职业教育改革发展典型经验。宣传各行业、各地各校、各企事业单位等在推动职业教育改革发展中的典型经验和有效举措,分享成功经验,凝聚改革共识,共同推动职业教育高质量发展。
(五)技能成才的典型人物群像。围绕职业教育服务人的全面发展,宣传大国工匠、能工巧匠以及技能大赛优秀获奖选手和辅导教师等一批通过职业教育获得出彩人生的典型事迹,刻画技能成才的人物群像,讲好良师倾心育人、学生成长成才等人物故事,展示新时代职业学校师生奋进风采。
六、组织保障
(一)提高政治站位,加强组织协调。各地教育行政部门要牵头做好组织工作,各地党委宣传部门、网信部门、人力资源社会保障部门、工业和信息化主管部门、农业农村部门、国资委、工会、共青团组织和中华职业教育社要结合本系统的全国性活动,组织开展好本地本行业部门的活动。行(教)指委应结合实际,创新组织开展具有本行业领域特色的相关活动。
(二)制定工作方案,突出活动特色。各地教育行政部门要会同有关部门突出活动周十周年,精心设计本地组织实施方案,丰富活动内容,拓展活动载体,健全长效机制,着力打造一批贴近师生、特色鲜明、成效显著的展、赛、会、演等系列品牌活动。
(三)精心组织宣传,营造良好氛围。各地宣传部门、网信部门要配合教育行政部门,充分调动地方各类媒体积极性。各地教育行政部门要及时收集掌握本区域重点特色活动情况,向宣传、网信部门和新闻媒体提供相关宣传线索,形成宣传工作合力,策划系列报道、深度报道,创新报道形式,充分运用新媒体,多视角、全方位讲好职教故事、发出职教好声音。
(四)严守纪律要求,规范过程管理。各单位要严格执行中央八项规定及其实施细则要求,不给基层增加额外负担,确保各项活动安全平稳有序。要力戒形式主义,将活动周工作与提高职业教育质量相结合,增强活动实效。要落实主体责任,坚持公益属性,依法依规组织开展活动,严守财经纪律,严防廉政风险和财务风险,杜绝违背公序良俗的现象。
(五)加强工作调度,及时总结复盘。各省级教育行政部门要加强情况调度,及时、准确掌握各地活动周规模、内容、效果,及时通过网上系统报送典型案例、稿件、照片、视频等资料。教育部将选树典型地区、典型行业、典型学校、特色活动等,积极向社会推介。活动周结束后一周内,将活动周总结(含统计数据、文字、图片、活动亮点、典型案例等)报送至系统。行(教)指委参照上述要求及时报送有关材料。报送系统网址:http://xxbs.bzpt.edu.cn。
2024年职业教育活动周标识及海报电子版可通过教育部政府门户网站下载。
联系人及电话:黄鐾、吴智兵,010-66097709;传真:010-66020434;电子邮箱:zcs@moe.edu.cn
附件:
1.教育部等十部门牵头活动清单
2.行(教)指委特色活动清单
3.地方性活动参考清单
来源:教育部办公厅
2024年4月29日






上一篇:2023年唐山职业教育活动周清单来了!这些活动等你参加
下一篇:没有了
版权所有:唐山创元教育咨询有限公司
冀公网安备 13024002000309号
备案信息:冀ICP备11020808号-16
联系电话:13313292299
电子邮件:cy@zhijiaow.com
技术支持:职教网 山东技校网 河北技校网
招生咨询热线:4008088566