您好,欢迎来到唐山职业教育网! 客服热线:400-8088-566
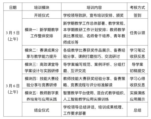
为全面提升教师专业素养,扎实推进新学期教学工作,2026年3月5日至6日,学校组织全体教师及实习大学生开展春季校本培训。培训围绕教学部署、教研提升、高效课堂、技能大赛、数字素养等模块展开,为新学期教学工作蓄力赋能。

凝心聚力谋发展,明确方向启新程
开班仪式上,党总支书记宋庆军致辞,充分肯定上学期在教学、竞赛、教研等方面取得的成绩,立足职教发展新形势,部署新学期重点工作,激励全体教师凝心聚力、实干笃行。仪式同步表彰中职三科“特殊贡献奖”、“优秀教研组”、“青蓝工坊共进示范师徒”及技师、高级技师,树立典型,发挥示范引领作用。

副书记、副校长马丽围绕新学期教学工作提出总体要求。学籍教材中心尤丽娜主任强调学籍管理与资助育人工作规范;信息管理中心安树军主任明确微机实训教学流程与安全要求;教师发展中心樊丽凤主任梳理教科研重点任务,规划教师专业成长路径。
蒋鸿坤老师分享历史组教研工作经验,王雨琪老师介绍会计专业教研与技能培养融合路径,任佳慧老师以STEM精品课《掐丝滦州魂,妙笔生文创》为例解析跨学科课程设计,石一杰老师展示“非遗船奇”主题课程创新实践。杨玉韬老师分享中职三科备考经验,孙海朦老师讲解“五个一”特色自习活动实施方法。
深耕课堂提效能,数字赋能促提升
次日培训中,校长贾艳蕊讲话,强调全体教师要珍惜学习机会,切实将培训成果转化为教育教学实效。

蒋鸿坤老师深入解析《伐檀》导学案设计,刘向辉、秦嘉忆、申长乐、赵吉四位教师联合解析《简单相信,傻傻坚持》导学案设计思路。张子月、王冲两位老师分别围绕《平面的投影》《椭圆的标准方程》开展学科教学分享,提供高效课堂范例。
许艳凤老师以“备赛之‘道’与展示之‘术’”为主题,分享技能大赛指导经验与PPT展示技巧。窦景山老师聚焦教学资源库使用与AI技术融合教学,助力教师提升数字素养与智慧教学能力。
结业仪式上,副校长高岩作总结讲话,充分肯定培训成效。副校长薄晓龙为授课教师颁发“金牌讲师”荣誉证书。

此次校本培训内容充实、组织有序,既统一思想,又提升能力。全体教师将以此次培训为起点,深耕课堂、潜心教研,以更专业的素养推动学校教育教学质量再上新台阶。
文稿来源:教师发展中心
编辑:王楠
审核:蔡宗海
冀公网安备 13024002000309号
备案信息:冀ICP备11020808号-16
联系电话:13313292299
电子邮件:cy@zhijiaow.com
技术支持:职教网 山东技校网 河北技校网
招生咨询热线:4008088566